|
1. Краткий обзор судебной системы Особого административного района Сянган
Китай восстановил суверенитет над Сянганом 1 июля 1997 г. Во имя защиты единства и территориальной целостности страны, обеспечения процветания и стабильности Сянгана Правительство Китая в соответствии с принципом "Одно государство – два строя" и положениями Конституции создало Особый административный район Сянган. Все системы ОАР Сянган руководствуются в своей деятельности положениями Основного закона Особого административного района Сянган.
В соответствии с Основным законом и другими нормативными актами Сянгана система органов правосудия ОАР Сянган состоит из судов разных уровней и административных органов, осуществляющих прокурорские функции.
1). Судебная система ОАР Сянган
(1). Низовые суды: районные суды, суды магистратов и специализированные суды;
(2). Высокий суд, состоящий из апелляционного суда и суда первой инстанции;
(3). Верховный кассационный суд.

Источник: Сюн Сяньцзюэ, “О юстиции и системе Китая”, изд. “Китайское право” 1998 г.
Районные суды первоначально именовались “Местными судами”, в Сянгане их насчитывается четыре, им подсудны гражданские и уголовные дела.
Суд магистрата первоначально именовался ?департаментом по рассмотрению дел?, в Сянгане их насчитывается 9, представляет собой уголовный суд нижней инстанции, все уголовные дела должны первоначально проходить через данный судебный орган, который проводит начальное разбирательство.
Высокий суд ранее именовался “Высшим судом”, состоит из Апелляционного суда и Апелляционного суда первой инстанции. Ему подсудны и гражданские, и уголовные дела.
Верховный кассационный суд представляет собой высшую судебную инстанцию специального административного района, приговоры и решения которой являются окончательными.
2). Структуры прокурорского надзора в ОАР Сянган
Ст. 63 Основного закона ОАР Сянган установлено, что уголовное преследование осуществляется Департаментом юстиции, вмешательство в деятельность которого не допускается. Следовательно, Департамент юстиции является в Сянгане органом прокурорского надзора, который независимо осуществляет свои функции.
Департамент юстиции имеет особый статус, является ведомством со сложной и многообразной ролью. В его компетенцию входит множество функций: законодательство, исполнение законов, прокурорский надзор, представительство в гражданских делах, разработка и реформирование правовой политики, адвокатура. По своим функциям и задачам он напоминает Министерство юстиции США
Департамент юстиции, помимо поддержания обвинения в рамках уголовного процесса, выступает также в суде в качестве представителя правительства в гражданских и административных делах. Представляя общественные интересы, он вправе обращаться с просьбами о пересмотре дел, а также участвовать в процессах по делам, затрагивающим права и интересы общества. Он информирует суд о случаях проявления неуважения к суду и содействует отправлению правосудия. Директор Департамента юстиции – главный прокурор – является одновременно советником администрации ОАР Сянган по правовым вопросам. В целом, Департамент юстиции помимо процессуальных полномочий, несет ответственность почти по всем правовым вопросам.
2. Краткий обзор судебной системы Особого административного района Аомэнь
Китайская Народная Республика восстановила суверенитет над Аомэнем 20 декабря 1999 года, учредив на его территории Особый административный район Аомэнь. В соответствии с Основным законом ОАР Аомэнь наделен высокой степенью автономии, включая независимое правосудие и окончательный характер судебных решений. В этом заключается принципиальное положение судебной системы ОАР Аомэнь.
1). Структура судебной системы в ОАР Аомэнь
В ОАР Аомэнь имеются суды трех ступеней, а именно суды начальной, средней и высшей инстанций. Поскольку ОАР Аомэнь невелик, здесь нет необходимости создавать районные суды по территориальному признаку. Вместе с тем специализированных судов, создаваемых по отраслевому принципу, в районе мало – здесь функционирует лишь административный суд.
(1). Суд начальной инстанции
Суд начальной инстанции ОАР Аомэнь предназначен для начального рассмотрения дел. Он может при необходимости создавать специализированные суды, как например, по уголовным делам, по гражданским делам, по экономическим вопросам.
(2). Суд средней инстанции
Осуществляет ряд полномочий, которые до возвращения в лоно родины подлежали Высшему суду.
(3). Административный суд
Представляет собой специализированный суд, принимающий в ОАР к рассмотрению административные дела, а также дела по налоговым и таможенным спорам. При несогласии с решениями вышеперечисленных судов низшей инстанции можно подавать апелляцию в суд средней инстанции.
(4). Суд высшей инстанции
Обладает полномочиями принятия окончательного судебного решения на территории Особого административного района Аомэнь.
2). Прокуратура в ОАР Аомэнь
В Аомэне учреждена прокуратура, которая вправе:
(1). Участвовать в судебных процессах от имени ОАР Аомэнь, Управления валютного контроля и денежных переводов Аомэня, городского правительства и недееспособных лиц;
(2). Предъявлять уголовные обвинения, при разбирательстве уголовных дел в аомэньских судах участвовать в разбирательстве в поддержку обвинения;
(3). Защищать независимость суда, гарантировать исполнение судебных приговоров;
(4). В соответствии с законом представлять в судебных процессах рабочих и членов их семей;
(5). Руководить следственной работой и осуществлять контроль за работой полиции;
(6). Осуществление мероприятия по профилактике преступности, участвовать в судебных процессах по банкротству и делам, затрагивающим общественные интересы;
(7). Осуществлять правовое обслуживание администрации ОАР;
(8). Опротестовывать неправомерные судебные акты;
(9). Осуществлять иные полномочия, оговоренные законом.
Прокуратура ОАР Аомэнь представляет собой независимый орган, схожий по своему статусу с Верховной народной прокуратурой КНР, однако между ними имеются и существенные различия. Так, главный прокурор ОАР Аомэнь назначается главой администрации ОАР и утверждается центральным правительством, другие прокуроры назначаются и смещаются главой администрации ОАР Аомэнь, что означает подконтрольность прокуратуры руководству Особого административного района.
3. Краткий обзор судебной системы Тайваня
“Учреждаемые” “центральным правительством” Тайваня “Административная палата”, “Законодательная палата”, “Судебная палата”, “Контрольная палата”, “Экзаменационная палата” исполняют соответственно административные, законодательные, судебные, контрольные, экзаменационные функции. “Судебная палата” (?Судебный Юань?), будучи одной из пяти ?палат?, имеет особый статус.
“Судебная палата” представляет собой высший орган в судебной системе Тайваня. Она возглавляется ?председателем?, имеются ?заместитель председателя?, ?генеральный секретарь? и его ?заместитель?. При “Судебной палате” создается ?Совет верховных судей?, формируемый из 17 ?верховных судей?. “Судебной палате” поднадзорны обычные суды, ?Административный суд?, ?Дисциплинарный комитет по делам должностных лиц? и различные ?комитеты?.

“Судебная палата” обладает многообразными полномочиями, включая рассмотрение гражданских и уголовных дел, производство по административным делам, дисциплинарное судопроизводство, а также право толкования ?конституции и законов? и т.д. Кроме того, учреждаемые им различные комиссии самостоятельно исполняют специальные функции.
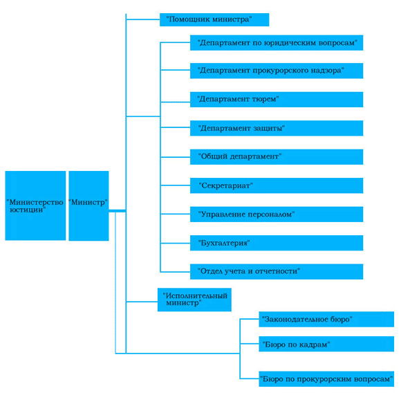
“Министерство юстиции” подведомственно “Административной палате” (?Исполнительному Юаню?), наделено полномочиями по осуществлению уголовного преследования, управлению тюремной системой и юридической защите, оно также осуществляет правовое сопровождение деятельности ?Административной палаты?. ?Министр юстиции? направляет работу ?министерства? и управляет тюремной системой. Имеются также посты одного “исполнительного министра” и одного “помощника министра”, которые помогают “министру” в его работе.


1). Организационная система районных судов на Тайване
На Тайване функционируют суды трех инстанций: ?Верховный суд?, ?высокие суды?, ?районные суды?. Взаимоотношения между ними представляют собой взаимоотношения судов разных судебных инстанций, но не отношения административной подчиненности.
(1). ?Верховный суд?
Представляет собой высшую судебную инстанцию на Тайване, самую высокую среди трех ступеней, выносит окончательные решения. Учреждает пять ?палат? по гражданским делам и пять ?палат? по уголовным делам, каждая из ?палат? рассматривает неодинаковые по своему характеру дела.
(2). ?Высокие суды?
Создаются в ?провинциях?, либо в ?особых районах?, представляют собой вторую ступень в системе судов Тайваня. По отдельности учреждается несколько ?коллегий? по гражданским и уголовным делам, в каждой – по одному ?председателю суда?, по два ?арбитра? (судьи). Кроме того могут учреждаться ?специализированные суды?. Обвинение поддерживается обвинителем. При ?высоких судах? в установленном порядке формируются оперативные базы данных, имеется соответствующий рабочий аппарат.
(3). ?Местные (?районные?) суды?
Они представляют собой низшие судебные органы, в принципе учреждаются в уездах и городах; когда территория уезда, города мала, там может создаваться ?местный суд?, являющийся общим для уезда и города; в случае необходимости создаются раздельные ?районные суды?. Разбирательство дел в ?местных судах? единоличное, по делам особой сложности – коллегиальное в составе 3-х судей.

Кроме того на Тайване создан ?административно-правовой суд?, отвечающий за рассмотрение административных дел.
2). Структура прокурорского надзора на Тайване
Организационная структура органов прокурорского надзора на Тайване состоит из ?прокурорских отделов? при ?судах? соответствующих инстанций Все они подчиняются ?Министерству юстиции?, которое в свою очередь подчиняется ?Административной палате? (?Исполнительному Юаню?).
(1). ?Прокурорский отдел при Верховном суде?
Возглавляется ?генеральным прокурором?, состоит из прокуроров и рабочего аппарата---секретариата, бухгалтерии и отдела кадров. ?Генеральный прокурор? осуществляет надзор за прокурорской деятельностью и общее руководство прокурорской работой.
(2). ?Прокурорские отделы при высоких судах?
Возглавляются ?главными прокурорами?, состоят из нескольких прокуроров, секретариата, бухгалтерии и отдела кадров.
(3). ?Прокурорские отделы при районных судах?
Возглавляются ?главными прокурорами?, руководящими прокурорской работой при данном суде, состоят из нескольких прокуроров, секретариата, бухгалтерии и отдела кадров.
|